园所概况
园所简介
环境设计
获奖情况
党团建设
保教园地
教育教学
教育研究
教师培训
卫生保健
健康驿站
营养膳食
幼儿风采
家园合作
家长学校
育儿天地
招生入学
对外交流
同行交流
见习实习
卫生保健
卫生保健
健康驿站
营养膳食
当前位置:
首页
>>
卫生保健
>>
营养膳食
>> 正文
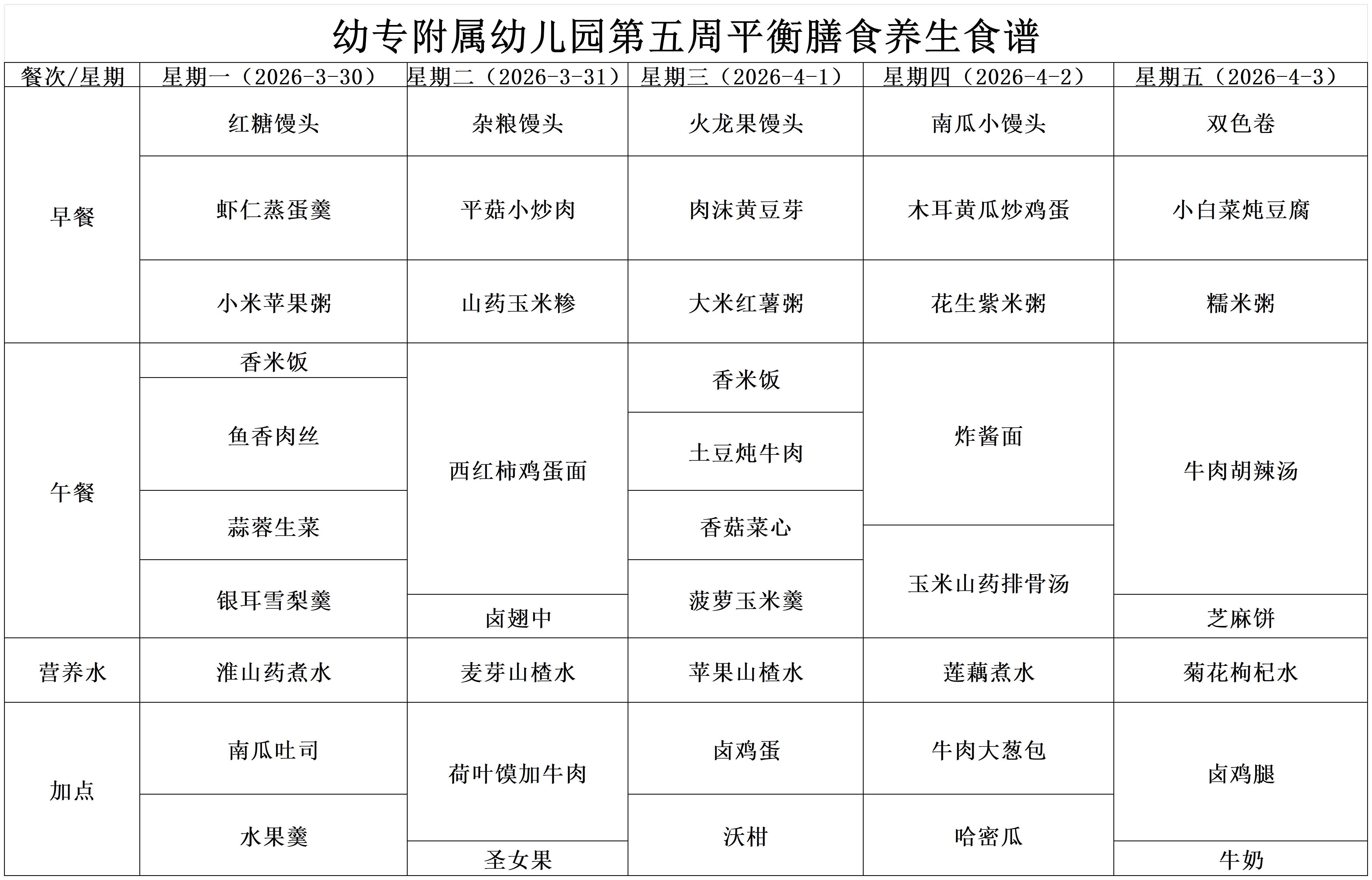
【幼儿食谱】驻马店幼专附属幼儿园2026年春季第五周平衡膳食养生食谱
发布时间:2026.03.30
点击数:
上一条:
【幼儿食谱】驻马店幼专附属幼儿园2026年春季第六周平衡膳食养生食谱
下一条:
【幼儿食谱】驻马店幼专附属幼儿园2026年春季第四周平衡膳食养生食谱